Toggle navigation
走进方圆
新闻中心
核心产业
电子商务
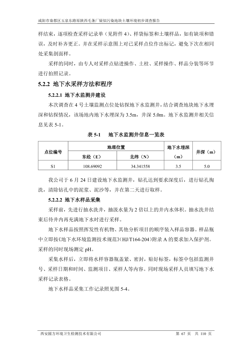
加入方圆
客户服务
当前位置:
首页
-
新闻中心
-
集团新闻
集团新闻
产业新闻
咸阳市秦都区玉泉东路原陕西毛条厂疑似污染地块土壤环境初步调查报告
2019-09-11
安博电子·(中国)唯一官方网站
|
米兰平台.米兰(中国)
|
开云(中国)Kaiyun·官方网站-登录入口
|
开云登陆入口
|
爱游戏网页版官网中国有限公司
|
华体在线登录官网
|
开云(中国)Kaiyun·官方网站-登录入口
|
米兰·体育
|
华体网页版
|